首页
Search
1
Java期末复习
222 阅读
2
《概率论与数理统计》重难点
172 阅读
3
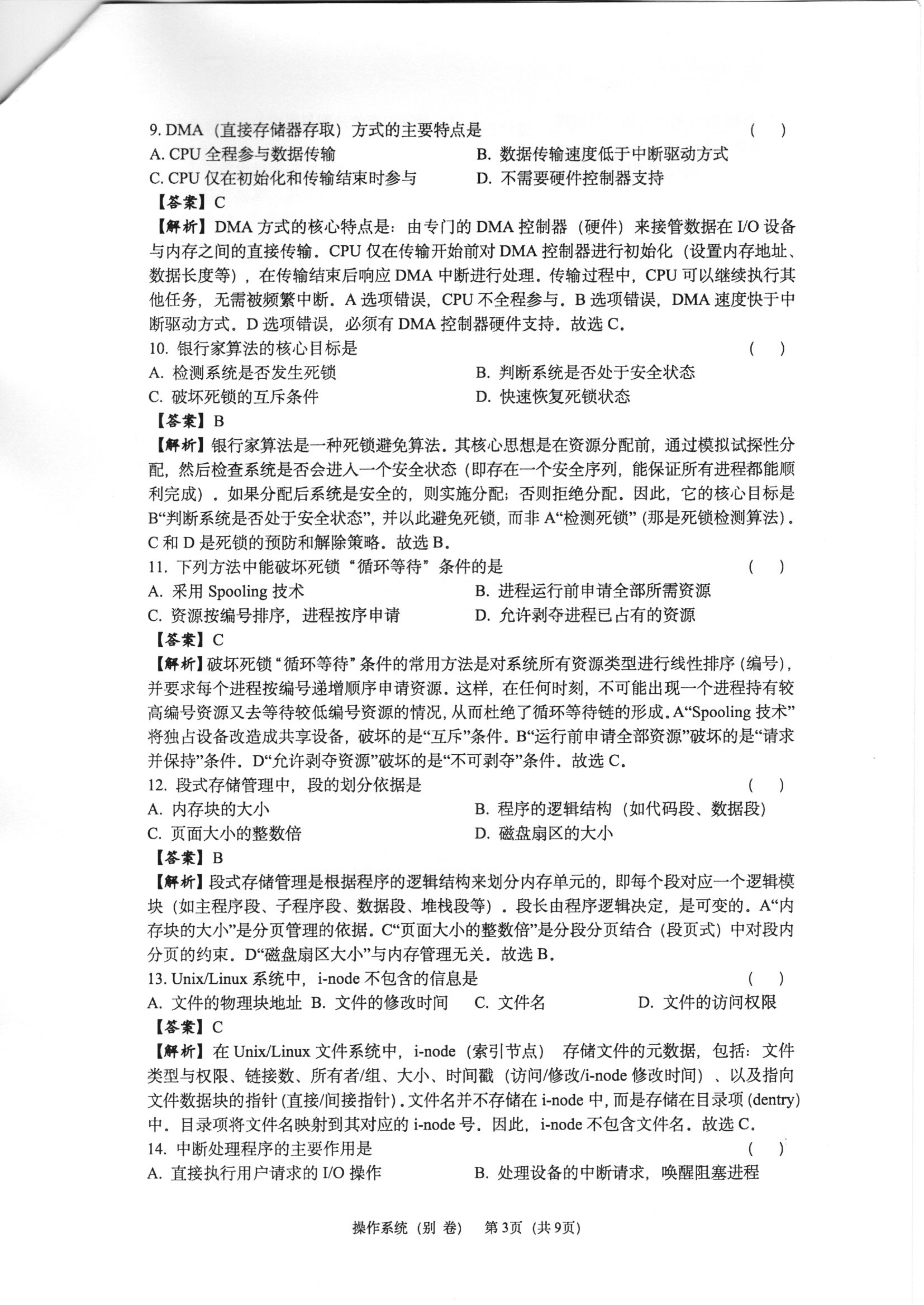
《操作系统》期末模拟试题参考解答
170 阅读
4
Java模拟题
114 阅读
5
数据结构期末复习
79 阅读
《操作系统》期末模拟试题参考解答
个人记录
工作相关
经验分享
登录
Search
Yuxuan HONG
累计撰写
10
篇文章
累计收到
23
条评论
首页
栏目
个人记录
工作相关
经验分享
页面
/www/wwwroot/yxhong.top/usr/themes/Joe/public/header.php on line
380
" title="关于">关于
首页
/
经验分享
/
正文
经验分享
《操作系统》期末模拟试题参考解答
hongyuxuan
2026-01-13
/
0 评论
/
170 阅读
/
正在检测是否收录...
01/13
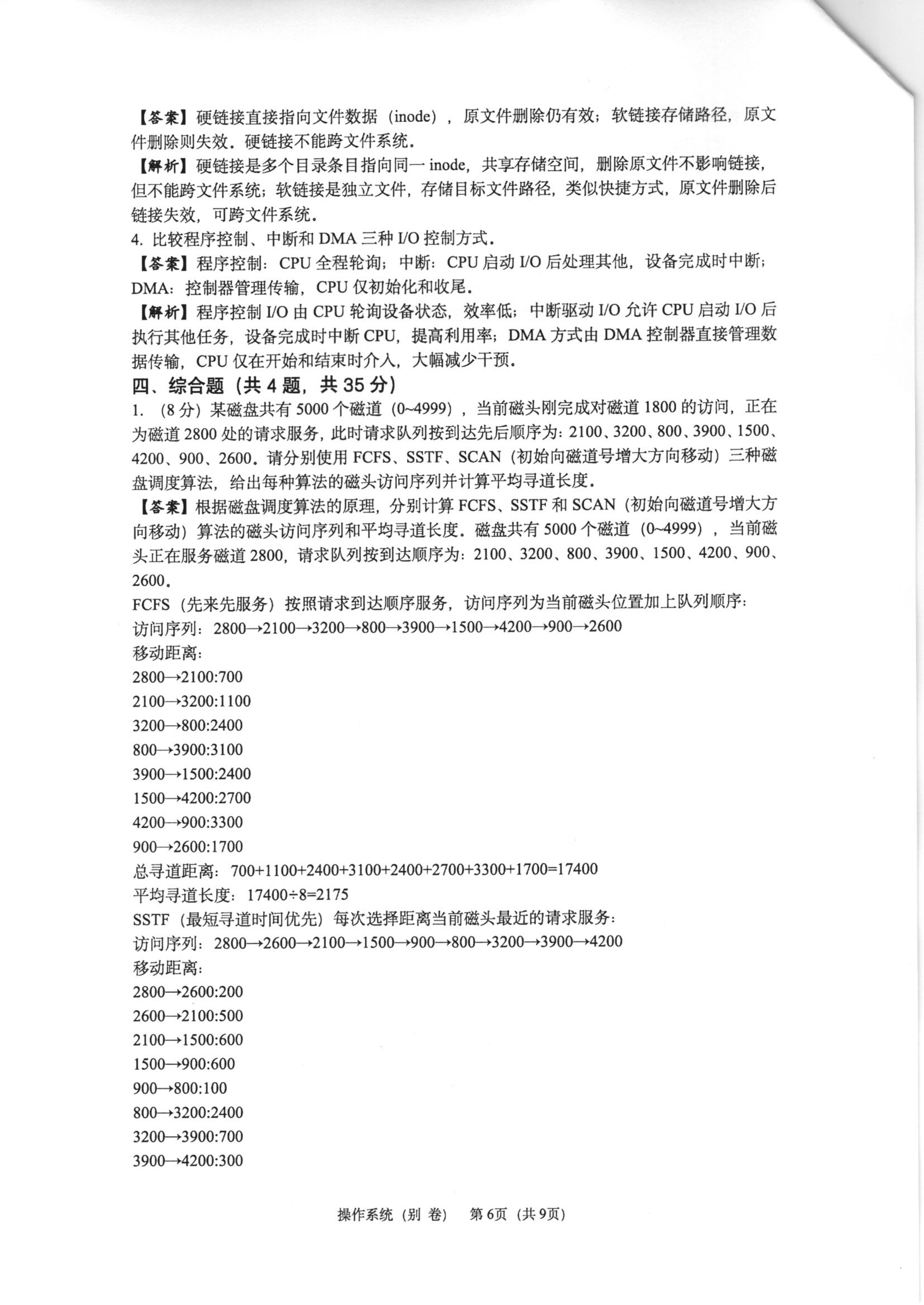
仅供参考,SCAN算法答案有误,无需访问4999磁道。
1
暂无标签
版权属于:
hongyuxuan
本文链接:
https://yxhong.top/index.php/archives/35/
作品采用:
《
署名-非商业性使用-相同方式共享 4.0 国际 (CC BY-NC-SA 4.0)
》许可协议授权
下一篇
评论
博主关闭了当前页面的评论
评论